+48V mit Stereo Klinke

  • Ersteller Ersteller bv2009
  • Erstellt am Erstellt am
  • #42
Das ist aber sehr engstirnig
smil451c71f7edf7c.gif
smil451c71f7edf7c.gif


Sicher ist es die beste Methode, keine Frage. Es gibt aber eben noch andere, billigere, einfachere oder eben solche, die mit vorhandenem Equipment ohne großen Einsatz von €€€ den Zweck in diesem Amateurrahmen bestens erfüllen.


RatUnion
 
  • #43
Danke für die vielen Antworten - die Meinungen scheinen da ja auseinander zu gehen, aber es ist eigentlich wie RatUnion sagt für den "Amateurrahmen"
smil451d632849b7b.gif
.
Könnte also vielleicht jemand noch einmal kurz die beste Lösung (in diesem Rahmen) "erklären", damits hier nicht so durcheinander wird?
Danke.

lg
Timo
 
  • #44
Kurze Y-Kabel mit XLR Steckern. Das ist sehr günstig und schließt nichts kurz.
Du brauchst keine zusätzlichen Patchbays (Platz) und hast ein sicheres Stecksystem.
 
  • #45
un dem Interface machen die +48V nichts? Weiß das jemand?
 
  • #46
Das ist aber sehr engstirnig

Nee
smil451d632849b7b.gif
smil451d632849b7b.gif


Es ist die beste Methode, und ich würde das immer so machen, wenn es irgendwie geht. Oft kann man einen solchen Splitter für schmales Geld organisieren... oder?

Klar, per DI, D-Out und Co geht es auch, aber das sind IMHO immer Notlösungen!

Gruß

Florian
 
  • #47
un dem Interface machen die +48V nichts? Weiß das jemand?
Ich würde es nicht riskieren! Sicherheit kann Dir nur der Hersteller geben!

Gruß

Florian
 
  • #48
Hä du gehst doch in die Mikrofoneingänge des Interface oder nicht?
Die sind doch dafür ausgelegt, 48V anzulegen.
Für mich wäre es dann logisch, dass sie durch anliegende 48V auch keinen Schaden nehmen.
 
  • #49
un dem Interface machen die +48V nichts? Weiß das jemand?
Ich würde es nicht riskieren! Sicherheit kann Dir nur der Hersteller geben!
ach was.
Sicherheit kann einem das Wissen um die Dinge geben.
Die Phantomspannung wird über zwei Widerstände in die beiden Drähte, den heissen und den kalten Anschluss, eingekoppelt. Damit die Gleichspannung nicht auf den Eingang der Vorstufe zurückwirkt, sind die beiden Anschlüsse mittels Kondensatoren von der Eingangsstufe des Eingangs abgekoppelt.

Dem Interace wird also nichts passieren, wie Fluffi schon angedeutet hat.
Allerdings kann es sein, dass dem speisenden Teil durch die bei der Verschaltung entstehenden Parallelschaltung der Einkoppelwiderstände zu viel Strom entzogen wird und die Phantomspannung dann zusammenbricht.
 
  • #50
Es ist die beste Methode, und ich würde das immer so machen, wenn es irgendwie geht.

Glaub mir. Ich auch
smil451c71f7edf7c.gif




Für mich wäre es dann logisch, dass sie durch anliegende 48V auch keinen Schaden nehmen.
Leider ist die Sache nicht ganz so einfach. Das hängt wieder vom Schaltungsdesign ab.

Wenn man nun ein Pult mit trafosymmetrierten Eingängen (wer hat sowas schon noch) und mit passender Schaltung der Phantompower (oder gar keine Phantompower) hat - dann geht das natürlich wunderbar. Da hat man dann ja quasi nen Splitter mit galvanischer Trennung. Aber das kommt dann genau auf das Schaltungsdesign an. Das müsste man sich dann genauer anschauen und ich bezweifle, dass der Threadsteller die Schaltungen verstehen kann, sonst wär die Frage hier gar nicht gekommen..
 
  • #51
Einkoppelwiderstände zu viel Strom entzogen wird und die Phantomspannung dann zusammenbricht.

Ehm nein das kann nicht passieren. So lange die Phantompower am richtigen Punkt im Interface per Schalter unterbrochen wird kann da kein Strom fließen. Signal Hot und Cold liegen bei Phantom auf dem gleichen Potential.
 
  • #52
Hä du gehst doch in die Mikrofoneingänge des Interface oder nicht?
Das ist ja das Problem. Das Hercules 16/12 hat nur 2 XLR (Mikrofon) EIngänge die restlichen 10 sind symmetrische Klinke
smil451d62b1d6f72.gif
und um die gehts mir.
 
  • #53
Das ist ja das Problem. Das Hercules 16/12 hat nur 2 XLR (Mikrofon) EIngänge die restlichen 10 sind symmetrische Klinke und um die gehts mir.

Dann würd ich mal Versuchen rauszufinden, ob da nen paar Kondensatoren zum Schutz zwischen sind oder nicht.

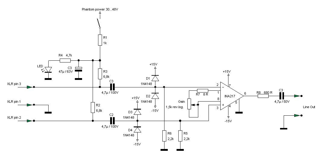
Ich hab hier mal um das ganze nen bisschen anschaulicher zu machen ein Bildchen hochgeladen. Da ist zum Beispiel das Schaltungsdesign so, dass da noch eine Leuchtdiode zur Kontrolle der Phantompower drin ist. Wenn man nun da von außen Phantompower reinschickt, wird die Led leuchten und die Phantompower belasten (und nicht gerade gering! ~20mA sind da viel!)..

Wenn das anders gemacht ist, kann es gehen
smil451c71f7edf7c.gif


so viel noch zu der Sache mit der zusammenbrechenden Phantompower..
 

Anhänge

  • micampro.gif
    micampro.gif
    7,3 KB · Aufrufe: 212
  • #54
EIngänge die restlichen 10 sind symmetrische Klinke und um die gehts mir.

Sind das denn überhaupt Mikrofoneingänge oder Line-Ins? Wenn Letzteres der Fall ist, dann brauchst du ja noch Preamps dazwischen..
 
  • #55
Ich find zur Zeit auch nirgends ne Schaltskizze vom 16/12 FW...
Sind das denn überhaupt Mikrofoneingänge oder Line-Ins? Wenn Letzteres der Fall ist, dann brauchst du ja noch Preamps dazwischen..
Upps, stimmt ja - das hatte ich gar nicht mitbedacht. Das sind nur Line-Ins.....
Ich glaub dann hats sich das eh erledigt xD....sorry
 
  • #57
So lange die Phantompower am richtigen Punkt im Interface per Schalter unterbrochen wird kann da kein Strom fließen.
Stimmt natürlich.
smil470009513826a.gif
 

Oft gelesene Themen

Zurück
Oben