G
Folge dem Video um zu sehen, wie unsere Website als Web-App auf dem Startbildschirm installiert werden kann.
Anmerkung: Diese Funktion ist in einigen Browsern möglicherweise nicht verfügbar.
Es gibt nicht "DEN" Gesang eigentlich. Das variiert in allen schrecklichen Tonlagen.
Manchmal tief, manchmal hoch, manchmal andere Seltsamigkeiten.
Daher kein bestimmtes Mikro gesucht, das für nur "die eine" Stimme passen soll, sondern ein Allrounder.

Oha, hatte ich mir schon gedacht, deswegen auch die FrageDas verstehe ich schon. Aber bei allem angedeuteten Variantenreichtum ist es dennoch immer ´nur´ eine Stimme, nämlich deine..![]()

Sind ja auch andere, die mal mit einsingen/sprechen.eine Stimme, nämlich deine..
Sind ja auch andere, die mal mit einsingen/sprechen.
dennoch immer ´nur´ eine Stimme
Naja, mir ist ja schon daran gelegen, etwas passendes zu finden als Allroundermikrofon. Natürlich mit Hinblick auf den Nutzen im Hobbybereich.Egal, jeder wie er will.
Selber reparieren wird nichts. Denke nach den Beiträgen hier, wird mein Augenmerk auf das OC16 oder 18 liegen. Neumann ist auch so ein Name, der mir sofort in den Sinn kommt, wenn man sich was gönnen möchte Denke aber, dass ein 103,107 oder 49 zuviel des Guten ist im Hobbybereich. Zumindest, wenn es preisgünstiger auch gehtHört sich nicht so an, als wäre die Kapsel die Ursache. Vermutlich nur ein Bauteil für wenige Cent was den Geist aufgibt(Diode, Elektrolytkondensator, ....). Oder eine Lötstelle.
Ist aber natürlich schwierig das selbst zu diagnostizieren, wenn man nichts zu messen hat und nicht selbst löten kann.
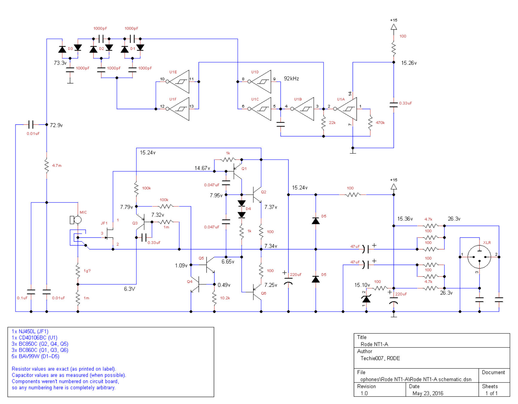
Schaltplan ist nicht von mir. Daher ohne Gewähr.
Anhang anzeigen 141790
Die OC's scheinen ja hier einen guten Ruf zu haben. Da möchte ich gerne, wid bereits vor 20 Jahren und dem Nt1a als Einsteiger Mic, gern drauf vertrauen.ein oc818 würd ich einem tlm103 allerdings immer vorziehen![]()
Ich nicht, mir gefallen die AA leider einfach nicht so recht.ein oc818 würd ich einem tlm103 allerdings immer vorziehen
Kannst du sagen, was dir nicht so gefällt ?Ich nicht, mir gefallen die AA leider einfach nicht so recht.
Kannst du sagen, was dir nicht so gefällt ?

Ja, finde der frequenzgang klingt in meinen ohren oben rum so etwas „kammfilterig“, hat was leicht blechiges und dabei eteas bedeckt. Schwer zu beschreiben. Aber vielen gefallen sie, schlecht sind sie sicher nicht.Kannst du sagen, was dir nicht so gefällt ?
da sind zwar die höhen sehr umstritten, aber ich persönlich kann damit besser umgehen.Hab auch seit Kurzem ein OC18 im Einsatz und bin super zufrieden damit.Die OC's scheinen ja hier einen guten Ruf zu haben. Da möchte ich gerne, wid bereits vor 20 Jahren und dem Nt1a als Einsteiger Mic, gern drauf vertrauen.
Naja, es gab mehrere Stimmen, die Pro OC waren. Nicht nur VogiWitzig, den Kommentar von Vogi hast du nicht hinterfragt... eher im Gegenteil.. .![]()
aktuell dann so:Hier ist z.B. die Einschätzung von Whitealbum zum OC:
Wobei es das 16 ist. Aber klingt zumindest nicht negativ für mich.Das OC16 klingt durch die randkontaktierte Kapsel recht smooth, angenehm.